»
Guest:
Register
|
Login
|
会员列表
AbyssalSwamp
»
妖精之都亚雷比斯Fairy City Arebis
» 树莓派气象站(下半部分)
Previous thread
Next thread
Title: 树莓派气象站(下半部分)
Phoenix001
UID 305208
Digest 0
Points 0
Posts
码币MB 0 Code
黄金 0 Catty
钻石 0 Pellet
Permissions 10
Register 2019-5-27
Status offline
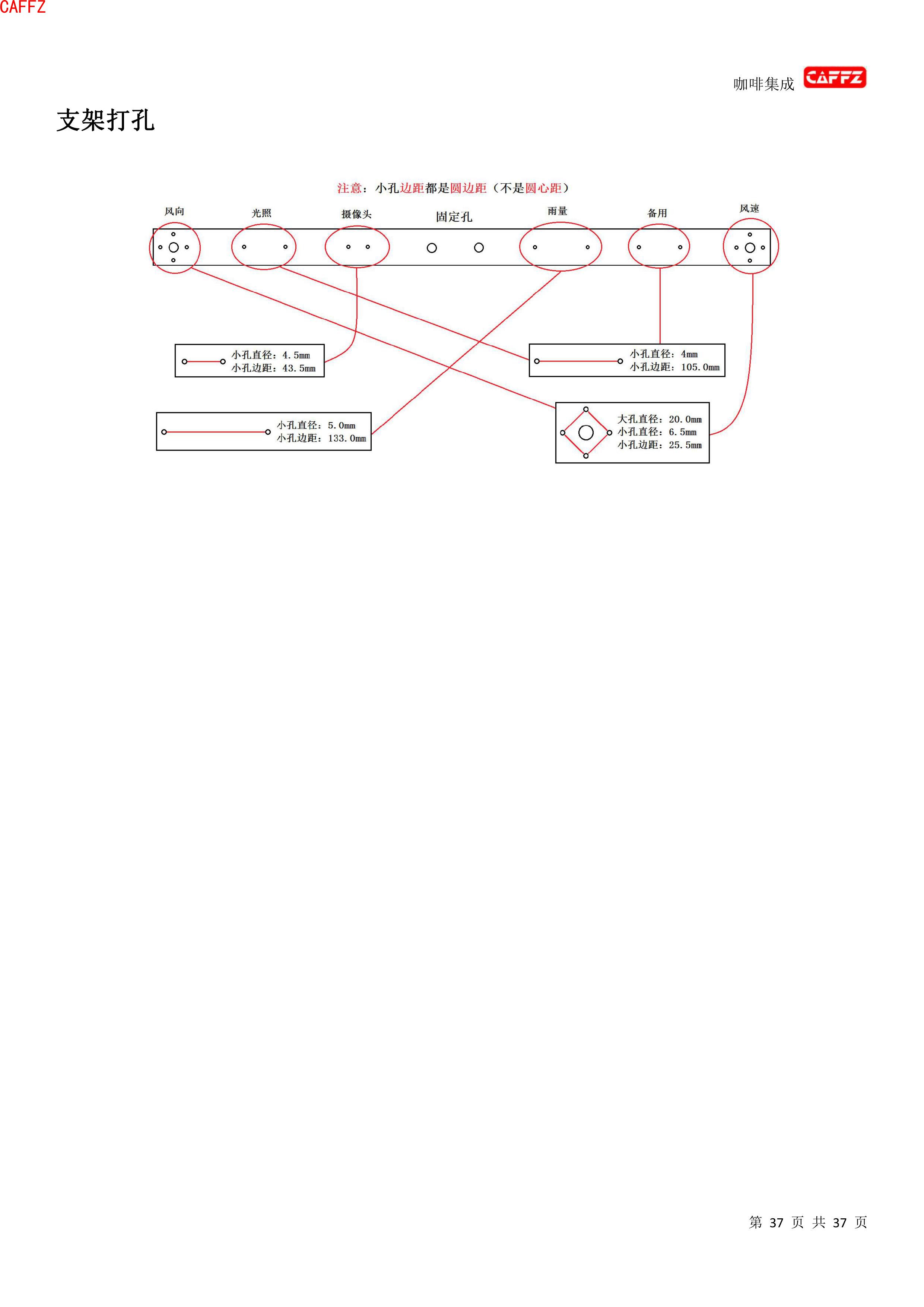
树莓派气象站(下半部分)
树莓派气象站.docx
树莓派气象站.pdf
2019-12-24 18:04
#1
Guest
113.101.244.x
Unregistered
第223人次成功支持了作者。
2019-12-24 18:05
#2
Printable version
|
Recommend to a friend
|
Subscribe to topic
|
Favorite topic
AbyssalSwamp jumps to ...
众神遗迹 Ruins of the Gods
+++ProductsCommunication
> ContentManagementSystem
> Internet of Things(System)
> DigitalFactorySystem-基于229项目
> EquipmentSupply
> SmartFarmSystem-CA226智慧农场
> 果苗交易
> 农业交易信息
> 发酵化肥与土壤改良
> 爬取数据系统
> 协同工作OA系统
> 车队调度与人员管理系统
> 温湿度气体设备控制系统
> 物联网通讯网关
> 验室管理系统LIMS
> 程序代码二次开发
> 酒店管理系统
> 游戏开发(Future&Retro)
> 医疗诊所病历管理与挂号(康养服务)系统
> 接包分包资源Contractor
> WEB-CMS系统
> 微信小程序与公众号开发
> 邮件群发系统
> 微信自动化程序
> 点餐系统
> 手机控制(网页)
> AIservice-人工智能应用
> 考勤打卡系统
> 养殖场管理系统
> 仓库管理系统WMS
> PLM产品生命周期管理系统(PDM系统)
> 紫外线灯除臭鞋柜
> 奇思妙想-概念产品设计
> 户外灭蚊器
> 智能口罩
萨尔克岛 Zard Island
> 在水一方
+++Casual
> Case Board(C版)
> 美食交流
> 深圳生活圈
> 教育求学生涯
> 职场人生-Workplace boards
> 广州生活信息
> 新兴生活互助版
> 健身健康知识
亚雷比斯 Arebis Island
沃斯菲塔共和国 Warsfetal Republic - 百科信息
> 心灵补手
> 时光城Picture and Video
> 项目招投标信息
浓雾岛 Misty Islands
拉尔斯帝国LarsEmpire - 项目例案
> 行业创新与生产力Tech
> 帕尼西雅城PaniciaCastle - 创意产品设计
> 薛维斯港PortChevrolet-金融与国际贸易
那可那鲁翼人之国 Naknalu Wings Kingdom - 教程信息
> 古都玛哈亚镇Mahaya Town - 英语教材资源
> 戈黎塔尼港Port of Goritani - 百科文库[Library]
+++海外商务
> NK推荐书籍
> 新索匹格镇 - 组织行为管理学
> 算法程序与云计算
> 藏经阁-例子源代码
> Email-FastSent Sys.
> 克莱因城 - 项目需求发布 Supply chain
> Windows讨论区
> 工业设计、产品设计Board
> 狼穴 Enterprise Developer Discuss
> Dragon's Breath - Volcano龙之息火山
> 铁拳城堡 - 服务器系统架构与数据库讨论
> 咖啡集成
> 出口产品
> 机械装备设计
> Linux使用实例
> 冀罗兽人之国 Orc Land Jilo
亚雷比斯岛 Arebis Island
> 妖精之都亚雷比斯Fairy City Arebis
> 密室
+++专业圈
> 轻工业制品出口
> 智慧物流与仓库管理
> 国际电子商务
> EnglishBorad
+++中国产业研究
> 地方政策申报
> 餐厨具加工出口贸易
> 医疗行业
> 种植行业
> 教育行业研究
> 禽畜养殖行业研究
> 生物化工行业
> 中国国内服务行业
> 纺织品行业
> 中国交通行业
> 电子产业、芯片、单片机
> 软件行业
> 中国装备制造行业
> 健康养生行业
> 房地产行业
> 安全生产、消防
> 石材加工产业
> 中医中药
> 中国汽车行业
+++CAFFZ Company
> 程序设计杂谈
> 市场组MarketingDepartment
> 技术组
> JAVA项目组
> 总部旧图片Company office - Meeting Room
> CompanySystem(S版)
> 股东会议室C-Board
> 项目开发研究公示信息板块
> 大江水库会议室
> 市场部MarketingDepartment(copy)
> Resource
> 行政HR人力资源部
> 单片机&智能硬件设计部
> 冰咆哮外务实施组
> 龙卷风项目组
> Python项目开发部
> C#(sharp) .net 项目开发部
> 人工智能AI产品项目部
> C/C++项目部
> 产品规划部ProductDepartment
> 业务销售部SalesDepartment
> 销售1组
> 销售2组
> 销售3组
> 销售4组
> 销售5组
> 服务器-云系统管理部
> 高级商业事务部AdvancedBusinessDepartment
> 后勤设备管理部
> 投标定单公示
Recently visited AbyssalSwamp ...
心灵补手
SmartFarmSystem-CA226智慧农场
All times are GMT+8, and the current time is 2026-1-14 07:55
Clear informations ->sessions/cookies
-
Contact Us
-
CAFFZ - ZAKE